热门产品
热门文章
外贸新手必学 —— 客户秒回的开发信黄金公式(2025实操版)!
全球B2B市场智能网站建设系统核心技术与应用研究
外贸人速看!9月全球贸易新规生效:欧盟电池法/美国制造令/亚洲禁令......
多语言SEO优化:6个行之有效的策略,避免重复内容惩罚并提升全球搜索排名
数据驱动网站重构:从诊断到实施,外贸B2B企业轻量化升级之路
深度剖析:海关数据成功案例给外贸B2B新人的启示!
意外惊喜!AI超级营销员跨境应用火爆
WordPress官网入口在哪?外贸建站选WordPress还是AB客AI建站系统?
外贸公司是否提供系统的培训?培训内容一般包括哪些方面?
推荐阅读
求求别再发感恩节祝福了!这么做才是外贸客户最喜欢的
每年感恩节,许多外贸业务员习惯发送节日祝福邮件,却常因文化差异导致效果不佳。本文结合资深外贸人的实操经验,从客户背景识别、个性化赠礼、专属祝福、专场促销到社交平台互动,详解如何真诚得体地提升客户好感,避免千篇一律的祝福邮件。掌握科学的营销节奏和文化敏感沟通,助您在感恩节期间实现客户关系深化与业绩增长。
外贸业务员请注意!感恩节祝福不能盲目发,教你这样才能被客户真心喜欢
每年的11月第四个星期四,是美国的感恩节。很多外贸业务员都会顺手给客户发一封“Happy Thanksgiving”的邮件,寄希望于拉近关系、提升好感。然而,事实往往不如想象:
-
去年,深圳外贸业务员Lisa给德国客户发了节日祝福,却收到冷淡回复:“我们不过这个节日。”
-
Twitter上也有很多老外直言:不要再发千篇一律的感恩节邮件了,他们甚至觉得烦。
显然,盲目跟风、缺乏针对性的祝福,不仅无法拉近关系,反而可能适得其反。
那么,外贸业务员在感恩节到底该怎么做,才能既得体,又提升客户好感?本文总结多位资深外贸人的实操经验,给出可直接落地的方法。

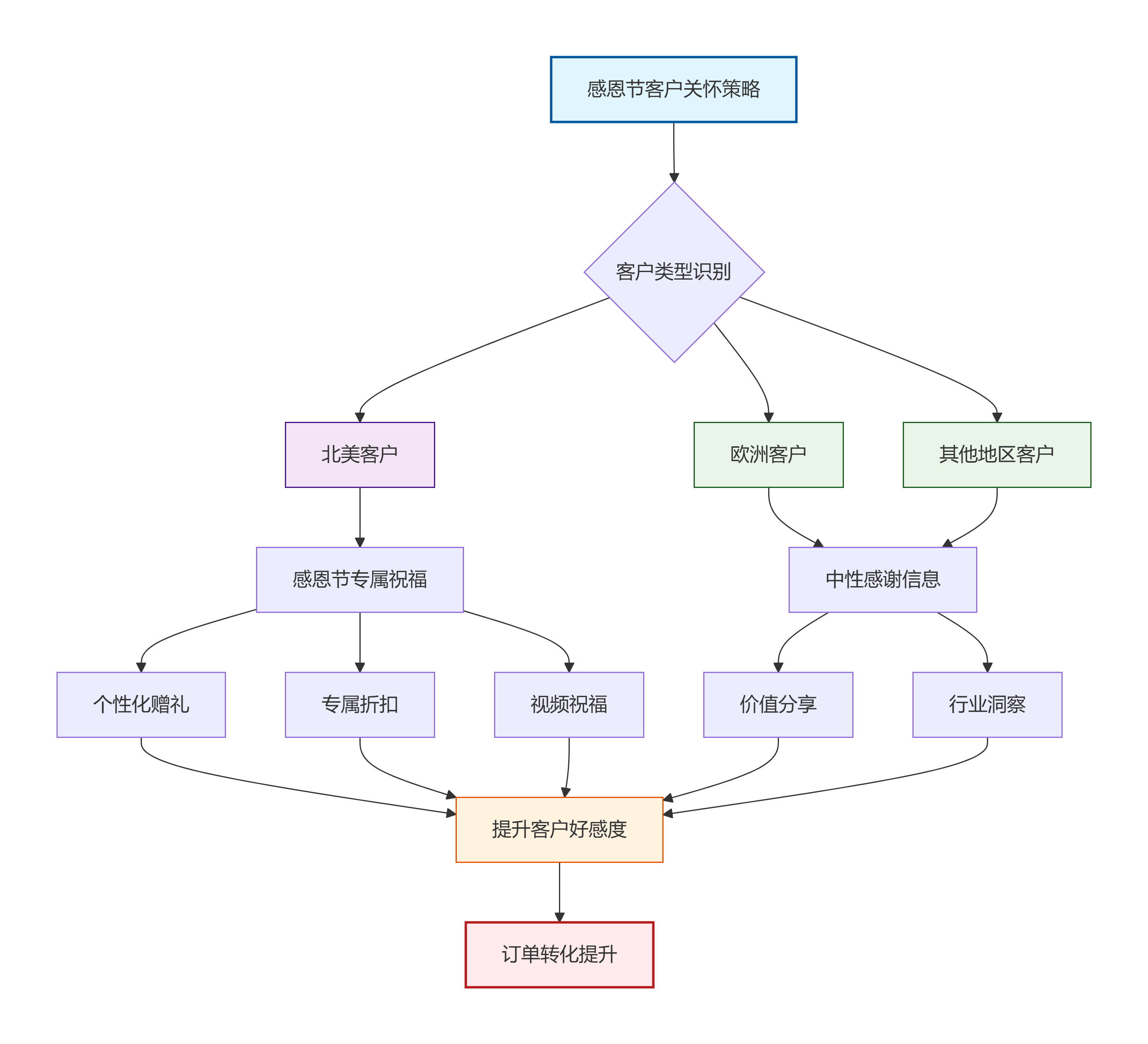
01. 先了解客户背景,判断是否过节?
不同国家和地区的节日习惯存在显著差异,美国和加拿大客户感恩节重要,值得祝贺。但在欧洲及亚洲多数国家,此节日不具备文化共鸣。以往数据显示,60%以上的欧洲买家收到感恩节邮件时感觉“无关痛痒”,有时甚至产生反感。
实际操作建议:
-
访问客户官网、LinkedIn或Facebook等社媒,查验是否有节日文化元素。
-
咨询公司同事或直接询问客户的节日偏好。
-
CRM系统中建立并更新客户节日喜好标签,避免盲目群发。(AB客CRM免费使用)
提示:一旦确认客户不过节,切忌发送感恩节祝福邮件,否则邮件极易被忽视甚至拉低客户心中的专业度。
02. 老客户感恩节关怀:赢得长期合作的关键
保留老客户能节省获取新客户3到5倍的成本,是B2B企业持续盈利的基石。感恩节期间,通过个性化沟通和真诚回馈,可以将客户从“被忽略”升级为“被铭记”。推荐阅读:2025 感恩节外贸邮件怎么发不踩雷?精准客群 + 真诚话术,客户必回!
• 个性化赠礼,体现细节用心
送礼无在于贵,而在于“懂”。例如,根据客户偏好赠送高品质中国茶具,附上工艺精湛的丝绸或刺绣小礼品,配以手写贺卡。去年一项针对500名外贸业务员的调研显示,82%的客户对个性化且有文化内涵的礼品印象深刻,关系满意度提升20%。
• 客户专属祝福邮件:告别模板,打造温度沟通
祝福邮件应紧扣客户往事,如感谢其去年合作支持;内容重点突出客户对公司业务的重要性,避免推销味过重。研究表明,个性化邮件的开启率比传统祝福邮件高出35%以上,回复率提升15%。
• 独享促销活动,激发购买兴趣
感恩节期间,设计老客户专属“黑五”优惠,提供10-25%的折扣(符合行业趋势),并提前开放活动通道。80%的B2B大客户愿意参与如此专属活动,成交转化率提升明显。
• 专属感恩节视频,强化品牌亲和
企业团队集体录制定制视频,直接点名客户公司与合作项目,展示办公环境,传递真诚。视频内容获开信率和转发率双增,成为拉近关系的利器。
03. 新客户开发期间的“感恩节策略”
对新客户或不过感恩节的买家,直接发送热烈祝福邮件容易冒犯或流于尴尬。更科学的做法是选用中性且专业的问候语,利用社交媒体的间接互动构筑信任。
• 简洁温馨的祝福
例如通过WhatsApp发送“Wishing you and your family a joyful season”这类低调但暖心的季节性问候,避免过度节日标签。
• 社交媒体互动—真诚点赞与分享
主动关注客户节日动态,适时点赞与评论,避免商业推销意味强。分享行业趋势或专业市场分析,帮助客户提升行业竞争力,赢得好感。
• 赠与免费试用,体验驱动成交
送出符合节日氛围的小众产品(如厨具、家居摆件)免费体验,明确此举是希望客户给予反馈。跟进沟通环节中自然介绍更多产品,促使成交。

04. 社交平台精细运营,感恩节不失互动机会
社交平台成为B2B外贸营销重要战场,节日期间的内容策划尤为关键。
- LinkedIn发布行业洞察、产品功能介绍,表现专业价值。- Facebook策划感恩节故事征集,邀请客户分享习俗,提升参与感。
- Instagram展示客户使用产品庆祝节日的照片或小视频,激发共鸣。
- Twitter简短祝福加品牌亮点同步输出,稳扎稳打。
同时开展互动性内容活动,如问卷调查、投票“你最感恩的事是什么”,提升品牌活跃度。分享公司内部庆祝场景,向客户传递人文关怀。
05. 把握“黑五”黄金时机,感恩节营销的节奏秘诀
2023年“黑色星期五”购物节提前到感恩节,整体促销周期缩减约7天。消费者调查显示,高达41%美国客户自10月中旬即开始计划购物,越早介入越能提高转化率。
| 时间节点 | 营销活动建议 | 关键数据参考 |
|---|---|---|
| 10月下旬 | 启动预热邮件推广,发布限时优惠预告 | 41%客户开始采购规划 |
| 感恩节当天(美国东部时间9-10点) | 发送高精准优惠邮件及短信 | 营销信息发送峰值 |
| 感恩节当天午间12-13点 | 重点推送限时折扣,配合客服跟进 | 订单交易峰值 |
折扣策略方面,调查显示10-15%和20-25%的折扣区间远胜大幅促销,体现客户对产品质量与品牌忠诚的重视。
06. 成功案例启示:创意+文化深度,品牌立于市场前沿
Verizon创新参与感恩节游行,借助5G直播和增强现实技术吸引百万观众,增强技术品牌形象并获艾美提名。
城外圈借助纽约时代广场大屏发起感恩主题互动活动,不仅传递温度,也灵活结合营销服务。
可口可乐推个性化瓶身定制,客户以此表达节日情感,激活话题传播与品牌认同。
07. 跨文化沟通的黄金法则——尊重+价值
文化敏感性是跨境关系长青的根基。无论是否过节,真诚感谢客户的支持永远是安全且有效的方式。想要实现感恩节营销的增值,请优先考虑为客户提供切实的业务洞察报告、市场策略建议或专业服务——这才是最有价值的“感恩”。
.png?x-oss-process=image/resize,h_100,m_lfit/format,webp)
.png?x-oss-process=image/resize,m_lfit,w_200/format,webp)











